深圳市绿然农业集团有限公司官网

【重磅推出】中国·深圳(第7届)国际现代绿色农业博览会邀请函

图片

图片

粤港澳大湾区全球最具竞争力的展览会!

中国改革开放四十年,四十个品牌展览会!

深圳绿博会连续三届通过BPA国际展会品牌认证!


中国·深圳(第7届)国际现代绿色农业博览会(以下简称“深圳绿博会”)定于2021年8月13-15日在深圳会展中心(福田区)7、8、9号馆举行,展出面积30000平方米。同期举办2021年第7届食品安全与健康高峰论坛暨生态与智慧农业技术应用研讨会。
拟设六大展区:
1、华南地区品牌农业展区:展示华南地区现代绿色农业品牌、促进粤港澳大湾区与全国其他区域产地农业共融、共赢。
2、精准扶贫农业成果推广展区:展示广东、深圳和其他省市对口帮扶和精准扶贫成果,为贫困地区的农产品拓宽销售渠道。
3、全国区域品牌农业展区:组织全国区域的品牌农业展示,促进全国区域农业协调发展。
4、国际品牌农业展区:“一带一路”沿线国家和地区的生态原产地产品及进口食品展示,带动和促进“一带一路”沿线国家和地区现代绿色农业的发展和繁荣。
5、生态与智慧农业展区:信息化农业、智慧农业、农产品检测、无土栽培技术、农业高新技术设备、农产品溯源体系、农业金融及保险、农业物联网智能管控技术、生物农资及兽药、设施农业及生态循环农业、植保无人机、小型农用机械及装备、农业综合服务等。
6、大健康及手信食品展区:组织全国大健康产品,广东、深圳和全国手信农产品及食品、茶品、富硒农产品和有机农产品展示,跨境电商选购的进出口产品等展示,为全民健康提供产品保证。
深圳绿博会已经成功举办了6届,已成为粤港澳大湾区知名的品牌博览会,第六届深圳绿博会在新冠疫情余波未了时举办,精彩的展示了全国现代农业的风采,对全国农业行业复工复产起到了巨大的领引作用,现场共达成项目及产品的采购签约14亿元。本届绿博会将会组织强大的采购商及专业买家阵容,线上线下强力互动、让本届绿博会办得更精彩、更有成效、更具特色。

指导支持单位:

中国退役士兵就业创业服务促进会

广东省名特优新农产品推进中心 

深圳市扶贫协作和合作交流办公室

深圳市市场监督管理局

深圳市工商业联合会

深圳市福田区人民政府

主办单位:

深圳市农业产业化龙头企业协会

深圳市绿色产业促进会

深圳市农产品国际流通协会

深圳市绿然农业集团有限公司

承办单位:

深圳市农产品国际流通协会

深圳市绿然展业投资有限公司


第6届绿博会政府及机构组团参展名录

图片

图片

山西省农业组团

山西临汾市曲沃县农业组团

哈尔滨市农业组团

广东河源扶贫攻坚成果农业组团

广东河源龙川县农业组团

广东河源紫金县农业组团

广东河源东源县农业组团

广东肇庆德庆县农业组团

深圳市南山区对口帮扶连平县农业组团

深圳市福田区对口帮扶和平县农业组团

广东省第二扶贫协作工作组组团(河池)

广东省第二扶贫协作工作组组团(百色)

广西河池环江县农业组团

广西河池罗城仫佬族自治县农业组团

广西百色德保县农业组团

广西百色凌云县农业组团

广西百色乐业县农业组团

广西百色田林县农业组团

湖北洪湖市农业组团

湖北公安县农业组团

湖南洪江市农业组团

西藏察隅县农业组团

 

云南红河州农业组团

云南昭通市农业组团

云南农垦昭通农业组团

山东滕州市农业组团

深圳市绿色产业促进会

深圳市标准促进会(圳品)

深圳市农产品国际流通协会组团

全国一乡一品农业组团

深圳有机协会

华亚国际组团

深圳市汇民街市组团

黑龙江北大荒农垦集团

黑龙江黑森绿色食品集团有限公司

广发银行股份有限公司

海源(香港)集团控股有限公司

国潮(深圳)三维码科技有限公司

深圳市绿然农业集团有限公司

广东绿然灯塔农产品物流有限公司

深圳市德保膳食管理有限公司

深圳市春谷园粮食物流有限公司

广西农货帮电子商务有限公司

兰州神果科技农业有限公司

排名不分先后

联系我们

图片

图片

我们诚挚地邀请贵单位组团参展!

组委会联系方式:

地址:深圳市福田区八卦岭中厨大厦501-04

招展热线:0755-82373971、25476097

邮箱:2976708713@qq.com

官方网站:www.szigie.com      

官方微信:iszlbh  



第7屇深圳绿博会

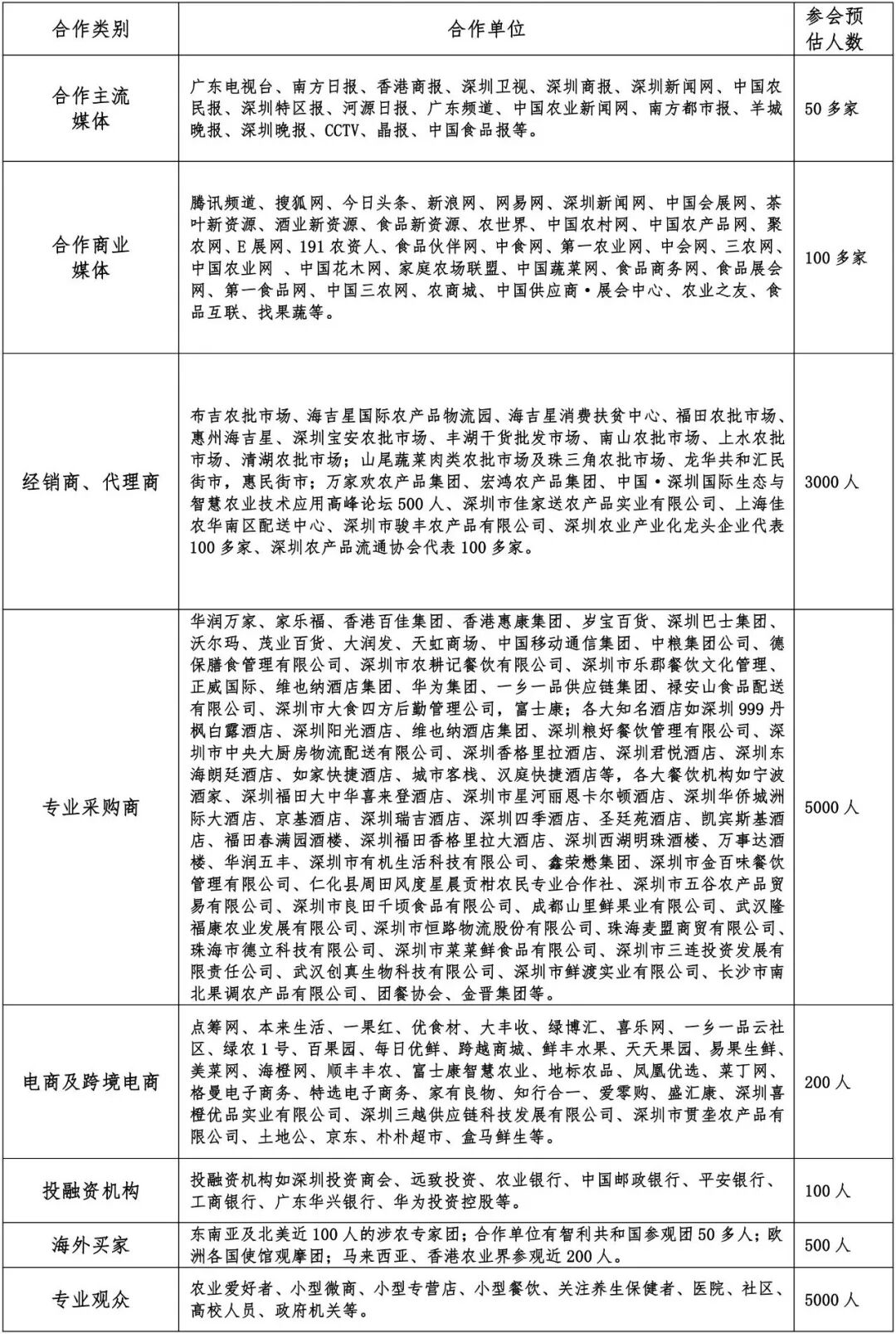
拟邀合作媒体与专业买家和投资机构

图片

图片

图片

重磅好消息

2020年的开端疫情肆虐

深圳绿博会的展览面积

在2020年被迫缩减了一个馆

在全国人民努力之下

疫情好转了,

全国各地农业企业都想来参展

却没展位,甚是遗憾

目前众多农业企业纷纷

致电咨询2021年展会详情

甚至申请预定展位抢占商机

因此组委会决定给予展商更大力度优惠

深圳市绿然农业集团有限公司

丰富的生产经验,精细至微的生产模式,体贴入微的售后服务,我们将更好的服务于客户。

联系我们
Contact Us

电话:0755-82373971

传真:0755-82373944

邮箱:2976708713@qq.com

集团总部地址:深圳市福田区八卦一路八卦岭工业区 616 栋 6 层 603、605-606

关注:绿然农业集团